
《关于印发基层慢性病健康管理服务能力建设指引的通知》政策解读
近日,国家卫生健康委办公厅制定印发《基层慢性病健康管理服务能力建设指引》(以下简称《建设指引》),有关情况解读如下。
一、《建设指引》制定的背景
为贯彻党的二十大和二十届三中、四中全会精神,落实《医疗卫生强基工程实施方案》,近日,国家卫生健康委、国家发展改革委、财政部等六部门联合印发了《关于加强基层慢性病健康管理服务的指导意见》,明确乡镇卫生院和社区卫生服务中心以全科医疗科(全科诊室)、慢性病一体化门诊等为主体,整合预防、诊疗、随访等服务功能(含中医),可设立分区合理、动线流畅的“一站式”基层慢性病健康管理中心。为指导各地根据需要促进基层慢性病健康管理服务能力建设,优化服务流程,提高服务质量,适应城乡居民慢性病健康管理服务需求,在总结地方典型经验的基础上,结合乡镇卫生院、社区卫生服务中心服务能力建设要求,研究制定了《建设指引》。
二、基层慢性病健康管理服务能力按照什么原则进行建设?
按照“整合功能、上下协调、连续服务、分级推进”的原则,统筹基本医疗与基本公共卫生服务资源,发挥紧密型医联体、家庭医生签约服务和基本公共卫生服务项目集成作用,加强信息联通共享,提供“一站式”功能整合的基层慢性病健康管理服务。
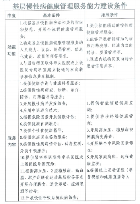
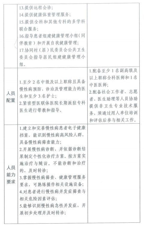
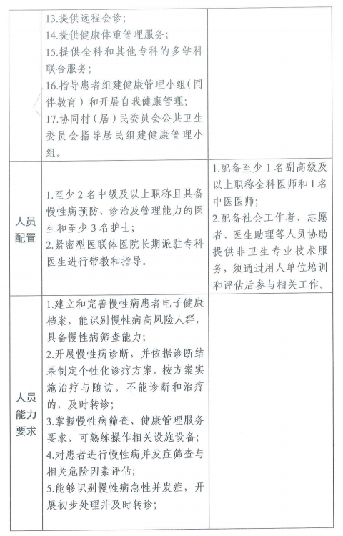
三、基层慢性病健康管理服务能力建设主要从几个方面开展?
明确了五个方面内容。一是明确了对辖区居民开展慢性病预防、诊疗、健康管理服务以及转诊、信息汇总流转等核心功能。二是空间布局主要包括健康服务区和诊疗区,要求功能分区明确、导向标识清晰、人员动线流畅。三是人员由全科医生、中医医师、公共卫生医生、药师、护士等卫生专业技术人员组成。四是根据慢性病健康管理服务的需要配备相关设施设备。五是加强数智化应用,推进实现诊疗、体检、基本公共卫生服务等方面信息数据交汇共享。
四、基层慢性病健康管理服务主要提供哪些内容?
根据基层慢性病健康管理功能分区,主要承担咨询与筛查、诊断与治疗、随访与健康指导等三个方面任务,包括提供健康咨询和预约挂号、健康自检、采集居民健康信息、签约或续约家庭医生、分类分级健康管理、转诊、随访、健康指导、数据分析等11项服务内容。同时,为方便优化服务流程,制定了“基层慢性病健康管理服务流程示意图”,供各地参考使用。
五、如何加强基层慢性病健康管理服务质量管理?
《建设指引》中明确基层医疗卫生机构应当加强内部管理,严格执行有关慢性病健康管理服务指南,规范服务流程和内容。紧密型医联体牵头医院或上级医院相关专病科室应强化责任,加强对基层医疗卫生机构的指导和质量控制,持续改进慢性病健康管理服务质量。
国家卫生健康委办公厅关于印发基层慢性病健康管理服务能力建设指引的通知
国卫办基层函〔2025〕439号
各省、自治区、直辖市及新疆生产建设兵团卫生健康委:
根据国家卫生健康委、国家发展改革委、财政部、国家医保局、国家中医药局、国家疾控局《关于加强基层慢性病健康管理服务的指导意见》(国卫基层发〔2025〕15号),乡镇卫生院和社区卫生服务中心通过功能整合,可设立分区合理、动线流畅的“一站式”基层慢性病健康管理中心。为指导各地根据需要促进基层慢性病健康管理服务能力建设,优化服务流程,提高服务质量,适应城乡居民慢性病健康管理服务需求,我委制定了《基层慢性病健康管理服务能力建设指引》,现印发给你们,请结合实际参照执行。
国家卫生健康委办公厅
2025年11月14日











特别声明:智慧医疗网转载其他网站内容,出于传递更多信息而非盈利之目的,同时并不代表赞成其观点或证实其描述,内容仅供参考。版权归原作者所有,若有侵权,请联系我们删除。
凡来源注明智慧医疗网的内容为智慧医疗网原创,转载需获授权。