欢迎访问智慧医疗网 | 网站首页
 
当前位置:首页 > 资讯 > 观点

阻碍绩效改革3座大山如何攻克?这支国家队有解决方案!

发布时间:2022-05-17 来源:YF誉方医管 浏览量: 字号:【加大】【减小】 手机上观看

打开手机扫描二维码
即可在手机端查看

很多医院在绩效管理模式上进行了多方位的探索和尝试,但大部分公立医院的薪酬分配模式,仍然存在诸多弊端:


过多强调工龄、职称,缺乏量化、质化指标;
过多强调业务量,忽视质量管理和医疗效率等;
过于重视短期指标,忽视学科建设等内涵领域略和目标;
……

如何有效激励和调动医护人员的工作主动性,如何保证所有医疗系统工作人员的积极性和创新性,这成为目前医院绩效管理的首要问题。

核心工作绩效是团队及个人在工作岗位上工作业绩的体现,是员工最基本、最主要的绩效项目,在个人绩效奖金中权重最高,占比达50%以上。因此,解决了核心工作绩效在薪酬结构和各系列、各个层级人员的薪酬差距问题,就基本解决了绩效奖金的内部公平性问题。

三维核心工作绩效模型解决了“同量不同岗”“同岗不同量”“同量不同科”“同科不同量”“同科不同级”“同级不同科”的问题。

图片

而3个要素分别如何确定,成了阻碍绩效改革的“三座大山”,只有攻克这“三座大山”,核心绩效的问题才算完全解决。

01
“第一座大山”——如何平衡不同层级人员的绩效差异


职称虽然是一个值得借鉴的重要指标,但并不是作为划分层级的唯一标准。随着医院的快速发展,三甲医院医生的职称晋升较快,职称结构往往呈现倒金字塔形,这与临床工作的实际分工是不匹配的,往往存在“高职低聘”的情况。

将绩效岗位层级与职称评聘分离,重新构建医疗机构各系列、各层级的绩效岗位体系,包括岗位名称、岗位等级和竞聘条件,便可在纵向上对不同岗位进行区分。

微信图片_20220517091726.png

以医生系列为例,医院临床诊疗工作可实行主诊教授负责制,以医疗组为单位开展临床工作,医疗组一般由1名主诊教授、1名主管医师及若干名住院医师组成。

在医生系列中,除主诊教授外的其他岗位,由人事处、科教处核定条件,在科室内部竞聘,医生系列各岗位竞聘条件见下表。

微信图片_20220517091739.png

经过医务处、人事处、科教处、护理部等相关管理科室的通力合作,能够在纵向上根据不同系列、不同岗位的工作难度、执业风险以及贡献度,确定各个系列绩效岗位体系的准入条件、竞聘规则、竞聘周期等要素,并根据绩效奖金的投入情况,梳理各绩效岗位的岗位系数和绩效标准。

02
“第二座大山”——如何平衡不同科室的绩效差异


同一个系列的相同岗位在不同科室间的工作风险、技术难度和工作负荷是存在差异的,如何平衡不同科室之间的差异历来是各个医院的难题。

微信图片_20220517091748.png

根据各个系列和科室的劳动强度、执业风险、技术难度、学科建设等因素,医疗机构可采用全院问卷调查的方式,分别构建医生、医技、护理、行政后勤、研究的综合系数体系。


根据不同科室的工作难度、执业风险以及贡献度,结合自身情况,构建各个系列、各个科室综合系数,以体现对各科室不同类别人员的综合贡献度。

跨越绩效岗位和科室综合系数这“两座大山”,通过横向的综合系数和纵向的绩效岗位系数,可以建立以年薪制或者KPI制为理念的绩效分配体系。医疗机构可根据以往的绩效奖金发放水平和绩效奖金在医院支出的预算比例,确定各系列、各科室、各层级岗位的核心工作绩效基数。核心工作绩效基数作为每个岗位核心工作绩效的起点,是各系列、各科室横向比较的基准值,体现的是医院的“价值观”。

03
“第三座大山”——如何考核工作量与工作质量


攻克核心工作方案,只剩最后“一座大山”——如何考核工作量与工作质量?

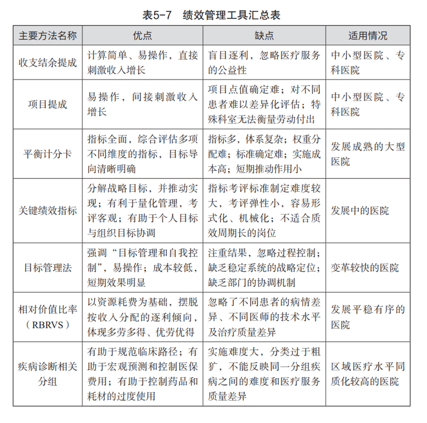
在医疗行业发展的过程中,已经有诸多理念或管理工具被成功地应用在绩效管理中,如收支结余提成、项目提成、平衡计分卡、关键绩效指标、目标管理法、相对价值比率、疾病诊断相关分组等。各种方式都有各自的优缺点。

图片

目前,很多医院都在借鉴RBRVS体系作为临床绩效考核的办法,RBRVS大体计算公式如下:

科室绩效奖金=

RBRVS点值×科室重点执行诊疗项目总点数×质量交叉检查得分率


RBRVS体系的具体应用,主要可分成两个方向:一是医院所有科室通用一套RBRVS点数体系,使用RBRVS体系的科室点值相同,科室间可以横向比较。在全国医院中,这种应用方式居多。二是医院每个科室有一套自己的RBRVS项目表,每个科室采用不同的点值核算绩效奖金,科室间点数不具备可比性,采用自身纵向比较模式。

图片

RBRVS体系的两种应用方案,各有优、缺点,每家医院具体情况不一样,适合自己情况的,才是最好的。

综上所述,攻克核心工作绩效中这三座大山可以有效解决三维核心工作绩效模型中的 “综合系数”“绩效岗位”“考核办法”这三大要素,进而核心绩效的问题才能够完全解决。



Copyright © 2022 上海科雷会展服务有限公司 旗下「智慧医疗网」版权所有    ICP备案号:沪ICP备17004559号-5