2026年伊始,一场以控制规模、优化结构为核心的公立医院改革浪潮在全国范围内展开。从国家政策定调到地方医院实践,一场深刻的转型正在中国医疗卫生体系内悄然发生——这不仅是医院发展模式的转变,更是中国应对人口结构变化、破解医疗资源分布不均难题的战略选择。
政策转向:为规模扩张划上休止符

1月6日,国家卫健委官网公布了最新的全国卫生健康工作会议权威信息,为2026年全国卫生健康工作定调。会议明确要求调控三级医院规模与发展速度,优化医疗结构布局,全面提升医疗卫生服务的公益性、可及性和能力水平。这一政策转向并非突然之举,而是近年来一系列政策演进的必然结果。
早在2022年,国家卫健委发布的《医疗机构设置规划指导原则(2021-2025年)》就已为公立医院扩张设置了明确边界,规定到2025年末,符合条件的公立医院举办分院区不得超过3个,新增分院区的总床位数不超过2020年末主院区编制床位数的80%。2025年,政策进一步收紧,《三级医院评审标准(2025年版)》将总床位数、单体院区床位数、分院区数量列入评审的前置条件,规模超标者将直接被拒之门外。
在2026年第1期《中国政协》杂志上,全国政协常委、云南省政协副主席、农工党云南省委会主委张宽寿刊文,呼吁优化医疗资源配置,防止省级三甲医院盲目扩张虹吸医生患者。在全国政协常委张宽寿看来,这种政策转向具有深刻的现实必要性。他在《中国政协》杂志上撰文指出,当前我国人口发展呈现少子化、老龄化、区域人口增减分化的趋势性特征,人口继续向东部发达地区、城市和县域聚集,导致中西部地区和农村常住人口持续减少,这对医疗卫生资源配置提出了全新挑战。他提出的“稳基层、强县域、补州市、控省级”原则,正是对新时代医疗资源优化配置的系统思考。
实践落地:从规模竞赛到内涵发展
政策导向的转变迅速在各地医院实践中得到响应。2025年下半年以来,多地公立医院主动调整发展模式,从过去的规模扩张转向内涵式发展。 在河南,安阳市在推进紧密型城市医疗集团建设过程中,多家市级医院主动压缩床位规模。其中安阳市人民医院减少200张床位,安阳市肿瘤医院压缩133张,安阳市第六医院减少100张,三家医院共计缩减433张床位。这一调整并非个例,河南省统计局数据显示,2024年全省医院床位数量较上年减少0.86万张。 类似的情况也在其他省份出现。安徽省2024年医院床位减少4506张,江西省直医院则核减床位1700张。这些数字背后,是公立医院发展理念的深刻变革——从追求床位数量的“硬件竞赛”转向提升服务质量的“内涵发展”。 一些知名医院的调整尤为引人注目。某附属医院宣布从“一院五区”调整为“一院三区”,床位规模缩减3100张;某省肿瘤医院结束运行多年的“南北双院区”格局,将所有科室整合至主院区;某市肿瘤医院新院区建设方案也大幅调整,投资规模从31.3亿元降至18亿元,规划床位数从500张减至300张。
深层逻辑:破解医疗资源的“虹吸效应”
这场“瘦身潮”的背后,是中国医改面临的深层结构性问题。长期以来,大型三级医院的盲目扩张导致了严重的“虹吸效应”——优质医生、患者和医保资金不断向大医院集中,而基层医疗机构则面临人才流失、服务能力不足的困境。 数据显示,2024年全国总诊疗人次比2023年增加6亿人次,其中三级医院增加2.4亿人次,基层医疗卫生机构增加3.5亿人次,而一级医院和二级医院诊疗人次几乎没有变化。在住院服务方面,三级医院2024年住院人次比2023年增加近1300万,而二级医院则减少231万人次。这种分化趋势反映出医疗资源配置的严重不均衡。 “控制省级医院规模,正是为了防止这种虹吸效应的进一步加剧。”一位医改专家分析道,“当省级三甲医院无限制扩张时,它们不仅吸引了患者,也吸引了基层最优秀的医生,同时还占用了大量的医保资金,最终导致整个医疗体系的失衡。”
功能重构:让各级医疗机构“各归其位”
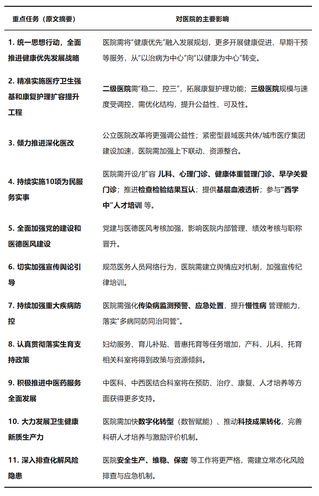
控制三级医院规模的根本目的,是重构中国医疗卫生体系的功能格局。按照新的政策导向,未来各级医疗机构将形成更加清晰的功能定位: 三级医院将专注于急危重症和疑难复杂疾病的诊疗服务,通过建设国家区域医疗中心、医学中心,提升解决重大疾病的能力,实现“大病不出省”的目标。二级医院则需要稳定运行并拓展康复护理功能,成为分级诊疗体系中的重要枢纽。基层医疗卫生机构则将强化常见病、多发病的诊疗能力,做好居民健康“守门人”。 2026年卫生健康工作会议部署的十项为民服务实事,进一步明确了这种功能分化的具体路径。包括在基层医疗卫生机构拓展儿科服务、在县级医院开设心理门诊、在三级公立综合医院设立健康体重管理门诊、增加市域内检查检验互认项目等。这些措施旨在通过服务下沉和能力提升,让患者能够在最合适的医疗机构获得最需要的服务。
未来展望:质量竞争时代的医院发展
随着“瘦身潮”的推进,中国公立医院正在进入一个全新的发展阶段。规模扩张的时代已经结束,质量竞争的时代正在开启。 在这一转型过程中,医院需要完成多重转变:从注重硬件建设转向提升服务软实力,从追求经济收益转向强化公益属性,从单一治疗功能转向健康管理综合服务,从传统运营模式转向数智化精细管理。 2026年作为“十五五”规划的开局之年,这场医疗体系的深刻调整具有标志性意义。它不仅是应对人口结构变化的必要举措,也是推动医疗卫生事业高质量发展的关键一步。当公立医院从规模竞赛中解脱出来,专注于提升服务质量、优化资源配置、强化公益属性时,一个更加均衡、高效、可及的医疗卫生服务体系将逐渐成为现实。 这场“瘦身潮”远非简单的规模收缩,而是中国医疗卫生体系一次深刻的自我重构。它预示着未来中国医疗发展的新方向——在那里,质量胜过数量,公平优于集中,每个人的健康需求都能在合理的医疗体系中得到恰当回应。这正是健康中国建设道路上不可或缺的关键一步。
特别声明:智慧医疗网转载其他网站内容,出于传递更多信息而非盈利之目的,同时并不代表赞成其观点或证实其描述,内容仅供参考。版权归原作者所有,若有侵权,请联系我们删除。
凡来源注明智慧医疗网的内容为智慧医疗网原创,转载需获授权。