
国卫办职健函〔2025〕424号
各省、自治区、直辖市及新疆生产建设兵团卫生健康委,职业卫生中心,中国疾控中心(中国预科院):
为进一步做好新版《职业病分类和目录》中职业性腕管综合征的职业病诊断、鉴定工作,我委制定了《职业性腕管综合征职业病危害接触资料收集及测量工作指引(试行)》。现印发给你们,请参照执行。
国家卫生健康委办公厅
2025年11月7日
职业性腕管综合征职业病危害接触资料收集及测量工作指引(试行)
为进一步做好职业性腕管综合征职业病危害接触有关资料收集及测量工作,依据《中华人民共和国职业病防治法》《职业病诊断与鉴定管理办法》《职业病分类和目录》,以及《职业性腕管综合征诊断标准》(GBZ 336-2025),制定本指引。
一、资料收集
劳动者依法要求进行职业病诊断的,用人单位应根据需要如实向职业病诊断、鉴定机构提供劳动者职业性腕管综合征职业病危害接触相关资料,包括劳动者作业基本情况、作业视频资料、职业病危害检测评价报告等。劳动者提供本人掌握的上述相关资料。
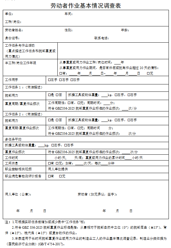
(一)劳动者作业基本情况调查表。见附件1。
(二)作业视频资料。如劳动者对作业基本情况调查结果有异议,用人单位应当向职业病诊断、鉴定机构提供劳动者作业视频资料,资料应满足以下要求:
1.拍摄内容。应视频记录单个工作任务中最能反映劳动者职业活动中腕部活动状态的时段,并确保所获数据能有效代表劳动者腕部活动角度、频次等具体情况。每个工作任务原则上视频记录5个连续且完整的工作周期(工作周期时间过长且作业活动呈现较为清晰的,可酌情减少视频记录周期数)。对于执行多个独立周期任务的劳动者,每个任务均需单独视频记录。所有拍摄活动须在保障安全且不影响正常作业前提下进行。如有日常监控视频能清楚记录劳动者作业活动的,可一并提供。
2.拍摄角度。侧重于腕部侧方和上方视角,劳动者应充分暴露腕部,确保腕部动作可辨识。视频资料应能识别劳动者身份。
3.影像质量。分辨率不低于1280×720像素,帧率不低于25帧/秒,画面稳定、对焦清晰。
4.文件格式。采用MP4、AVI等通用视频格式。
(三)职业病危害检测评价报告。用人单位委托具备条件的技术机构对劳动者腕部重复作业或用力作业进行检测评价的,提供相关检测评价报告。
二、现场调查
当劳动者对用人单位提供的资料有异议,或者因用人单位提供资料不充分而无法判定时,职业病诊断、鉴定机构应根据《职业病诊断与鉴定管理办法》第二十五条、第二十六条、第四十五条规定,对工作场所进行现场调查或依法提请用人单位所在地卫生健康部门进行调查。现场调查采用现场观察、访谈、查阅资料和拍摄视频资料等方法。视频资料拍摄要求同前。完成调查后,由调查人员填写《工作场所现场调查记录》(见附件2)。调查人员、被调查人员和用人单位负责人或授权人员签字确认。
三、测量方法
可采用直接观察、视频回放或视频分析软件等方法。
(一)腕部作业角度测量。观察劳动者在执行典型任务时腕部是否存在屈曲、背伸或桡尺偏姿势,并用量角器等测角工具(最小刻度不大于1°),以腕部自然中立位为0°为基准测量屈曲、背伸或桡尺偏活动角度。
(二)重复频次测量。分析作业周期,测量每个作业周期内符合GBZ 336-2025腕部重复作业标准的作业姿势总次数,计算单位时间(1分钟)内的重复频次平均值。
(三)手持物品重量测量。通过直接测量或工具说明书等获取实际重量。
(四)累计工时测量。记录日累计符合诊断标准的腕部重复作业或用力作业总时间(小时)。当劳动者从事多种腕部重复作业或用力作业,且每种作业在工作日的不同时间段时,应将符合诊断要求的作业时间合并计算。
四、资料的利用
职业病诊断、鉴定机构可依据用人单位提供的职业病危害检测评价报告作出职业病危害接触判定。当用人单位无法提供评价报告或仅依据评价报告无法作出判定时,职业病诊断、鉴定机构应当综合分析劳动者作业基本情况、作业视频资料以及现场调查情况等,作出判定。


特别声明:智慧医疗网转载其他网站内容,出于传递更多信息而非盈利之目的,同时并不代表赞成其观点或证实其描述,内容仅供参考。版权归原作者所有,若有侵权,请联系我们删除。
凡来源注明智慧医疗网的内容为智慧医疗网原创,转载需获授权。